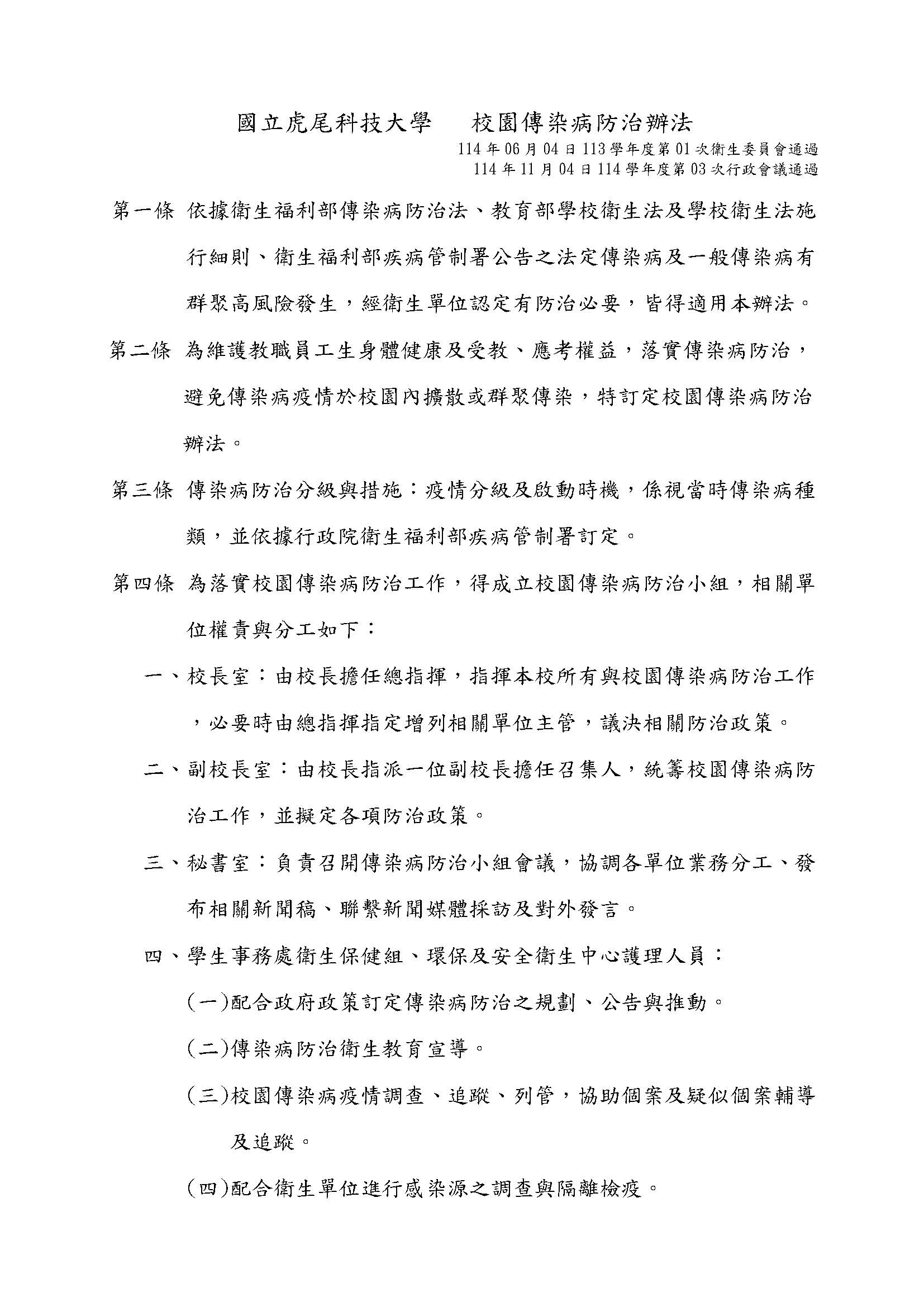
登入 國立虎尾科技大學-學務處

使用自然人憑證登入
忘記密碼?
  • 奧博科技商標

    請登入以管理網站,按下開啟登入視窗

  • home

國立虎尾科技大學-學務處

國立虎尾科技大學-學務處的Logo 國立虎尾科技大學-學務處

::: 虎尾科技大學Logo
:::
  • 學務長室
    • 最新消息
    • 人員執掌
    • 現況與展望
    • 學生手冊
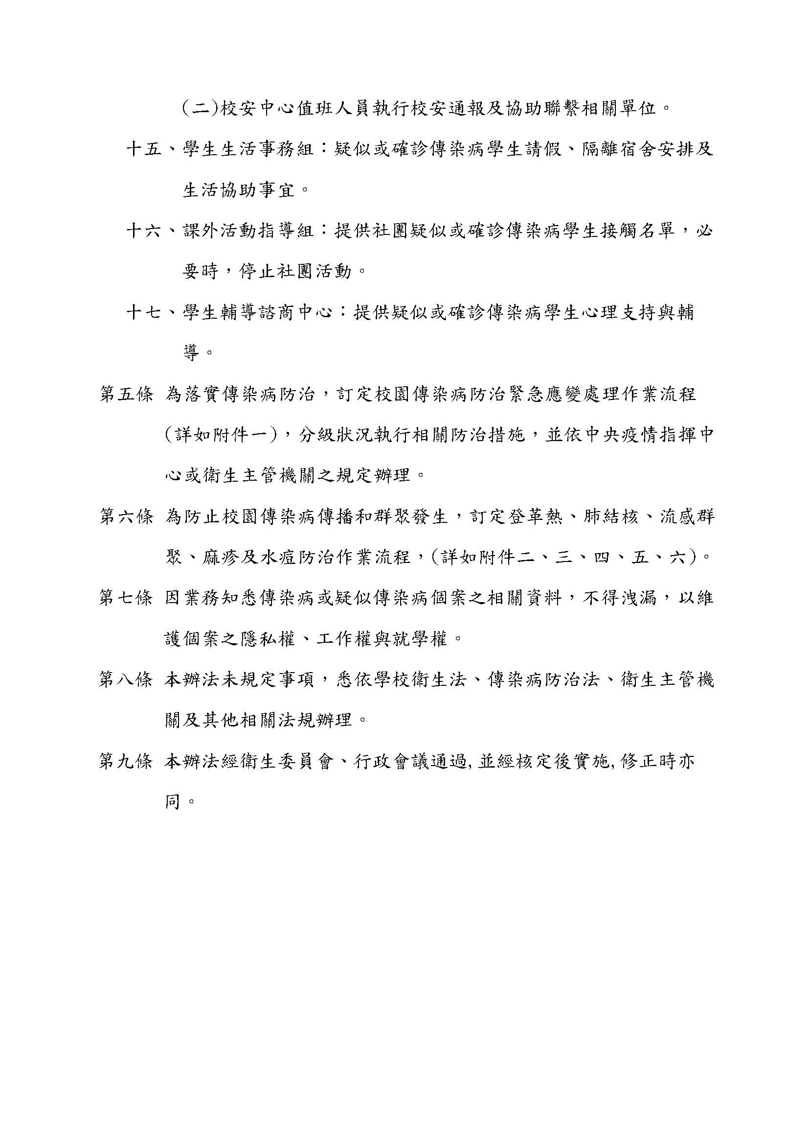
  • 學生安全輔導組
    • 最新消息
    • 單位簡介
    • 人員執掌
    • 活動寫真
    • 法規及文件
    • 文件下載
    • 作業流程
    • 校園安全
    • 學生兵役
    • 交通安全
  • 學生輔導諮商中心
    • 最新消息
    • 單位簡介
    • 人員執掌
    • 活動成果
    • 法規資訊與宣導
    • 懷孕學生輔導資源
    • 資源教室
      • 最新消息
      • 資源教室簡介
      • 資源教室服務項目
      • 認識身心障礙
      • 身心障礙相關法規
      • 回學輔中心首頁
    • 輔導專區
    • 導師業務
    • Q&A
    • 文件下載
  • 學生生活事務組
    • 最新消息
    • 單位簡介
    • 人員執掌
    • 失物招領
    • 學生宿舍
    • 獎助學金
      • 相關公告資訊
      • 獎助學金申請公告
      • 申請注意事項
      • 獲獎查詢
      • 就學獎補助相關法規
    • 急難救助
    • 學生工讀
      • 最新公告
      • 相關法規
      • 臨時工讀生
      • 專案工讀生
      • 獎助生
      • 常見Q&A
      • 一例一休宣導
      • 管考平台
      • 徵才公告
      • 回生輔組首頁
      • 工讀生勞動權益與義務
    • 弱勢助學
      • 弱勢助學專區-最新消息
      • 法規資訊
      • 線上申請
      • 生活助學金
      • 相關表單下載
    • 學雜費減免
    • 就學貸款
    • 禮賓志工服務隊
    • 相關法規下載
    • 文件下載
  • 課外活動指導組
    • 最新消息
    • 校外活動
    • 單位簡介
    • 人員執掌
    • 法規資訊
    • 活動查詢
    • 文件下載
      • 場地器材申請
      • 社長大會報告
      • 社團總務資料
      • 社團活動資料
      • 社團經營資料
      • 社團指導老師
      • 社團教育訓練
      • 其他會議紀錄
    • 學生社團
    • 社群平台
    • 場地借用
    • 器材借用
  • 衛生保健組
    • 最新消息
    • 單位簡介
    • 人員執掌
    • 特約醫院名單
    • 新生健康檢查相關資訊
    • 學生平安保險相關資訊
    • 標準作業流程
    • 法規資訊
    • 衛教宣導
    • FB粉絲專頁
  • 原住民資源中心
    • 最新消息
    • 單位簡介
    • 人員執掌
    • 活動日程
    • 活動花絮
    • 相關表單下載
    • 原住民族相關法規
  • 展翅飛翔培育計畫
    • 最新消息
    • 實施對象
    • 展翅飛翔助學獎勵要點
    • 圓夢計畫補助要點
    • 每月收件期
    • 表單下載
    • 募款專區
    • 招生補助
    • 申請說明流程
    • 展翅飛翔電子化表單線上簽核手冊
    • 114-2展翅飛翔說明會簡報
    • 115年圓夢計畫說明會簡報
:::

重要業務 SERVICE

  • 最新消息
    • 單位簡介
      • 人員執掌
        • 特約醫院名單
          • 新生健康檢查相關資訊
            • 學生平安保險相關資訊
              • 標準作業流程
                • 法規資訊
                  • 衛教宣導
                    • FB粉絲專頁

                      快速連結 LINKS

                        (即日起,學務處留言板停止服務,請利用虎科大APP「我要反映」功能反應或建議)

                        • 國立虎尾科技大學首頁
                        • 新生資訊網
                        • 校務eCare資訊網
                        • 校內iAct活動報名
                        • 工讀生暨獎助生管考平台
                        • 學務行政業務平台
                        這是一張圖片
                        • 首頁
                        • 衛生保健組
                        • 衛生保健組法規資訊

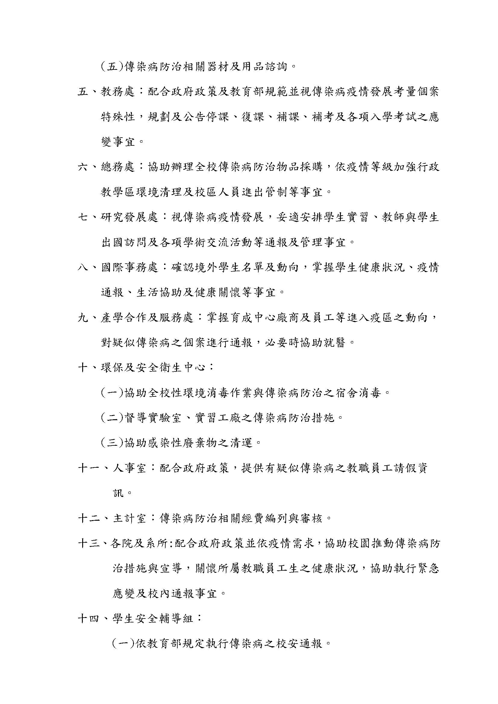
                        國立虎尾科技大學校園傳染病防治辦法

                        • 2025-11-06
                        • SystemAdmin

                        含附件_頁面_1.jpg

                        含附件_頁面_2.jpg

                        含附件_頁面_3.jpg

                        含附件_頁面_4.jpg

                         

                         含附件_頁面_5.jpg

                        含附件_頁面_6.jpg

                        含附件_頁面_7.jpg

                        含附件_頁面_8.jpg

                        含附件_頁面_9.jpg

                        • 國立虎尾科技大學校園傳染病防治辦法(含附件).pdf

                        Line icon Share
                        Tweet
                        Print this page

                        聯絡資訊 CONTACTS

                        地址 : 632 雲林縣虎尾鎮文化路64號 
                        電話 : (05)631-5137 (05)631-5138
                        傳真 : (05)636-5716
                        E-mail : stuhead@nfu.edu.tw

                         

                        Copyright © 2017 版權所有 國立虎尾科技大學 學生事務處

                        學務長室

                        • 窗口:黃光瑞
                        • 05-6315138

                        學安組

                        • 窗口:留濰旻
                        • 05-6315167

                        學輔中心

                        • 窗口:陳依佳
                        • 05-6315153

                        生活組

                        • 窗口:彭子于
                        • 05-6315133

                        課外組

                        • 窗口:徐士璿
                        • 05-6313517

                        衛保組

                        • 窗口:陳玉梅
                        • 05-6315119

                        24小時

                        • 緊急聯絡電話
                        • 0932-969994
                        奧博科技造訪人次 : 240538